Readar
"Enjoy Reading in Group!"
Readar supports a great online reading experience and gives them a platform to exchange their feelings after reading for reading lovers.
The Problem
Nowadays, more and more people read less books rather than watch videos. And also, reading lovers can’t go to reading clubs to share their experience during the pandemic.
The Scope
How might we create a reading app to help book lovers arrange their ebooks, exchange their feelings after reading and also encourage them to read together?
Highlight 🤩
How it works
Follow this video to understand all features, let’s read in a group!
Main Features
01. Reading Battle
Reading Battle is a social motivation feature that encourages users to build consistent reading habits through friendly competition. Users can initiate or accept reading challenges with friends, or be matched with random readers, making participation easy and inclusive. By turning book completion into a shared goal, Reading Battle adds accountability, excitement, and momentum to the reading experience.




02. Reading Team
Reading Team is a collaborative feature designed to motivate users, foster social connection, and support long-term reading habits. Users can create or join teams of up to five members and work together toward shared goals based on total reading time. As teams accumulate reading minutes, they earn virtual rewards and scores, encouraging accountability, teamwork, and consistent engagement.



03. Reading Track and Rewards
Reading Track helps users build self-awareness around their reading habits by visualizing reading time and book completion through daily, weekly, and monthly reports. By combining clear data views with encouraging insights, the feature supports reflection while motivating consistent reading behavior.
Rewards complements this experience by turning progress into recognition. Users earn badges based on milestones and reading streaks, which can be publicly displayed on their profiles—reinforcing motivation, celebrating achievement, and encouraging long-term engagement.




Design Process 🔍
Competitor Analysis
Today, 27% of adults say they have not read any books in the past year, up from 19% in 2011, but identical to the share who said this in 2015. With the development of the internet, more and more people are addicted to watching short videos but quit reading. I try to develop an app which can read with friends to encourage people to read more books. I researched 8 different apps and chose the kindle app as a competitor. The reading experience is very friendly.

Affinity Map
There are 8 participants with me in this project and their average age is 32.5. I know 6 in 8 of them reading e-books with their phone/ipad and want to read in a team. 4 of them make notes a lot and they hate book recommendations through algorithms.

Insights

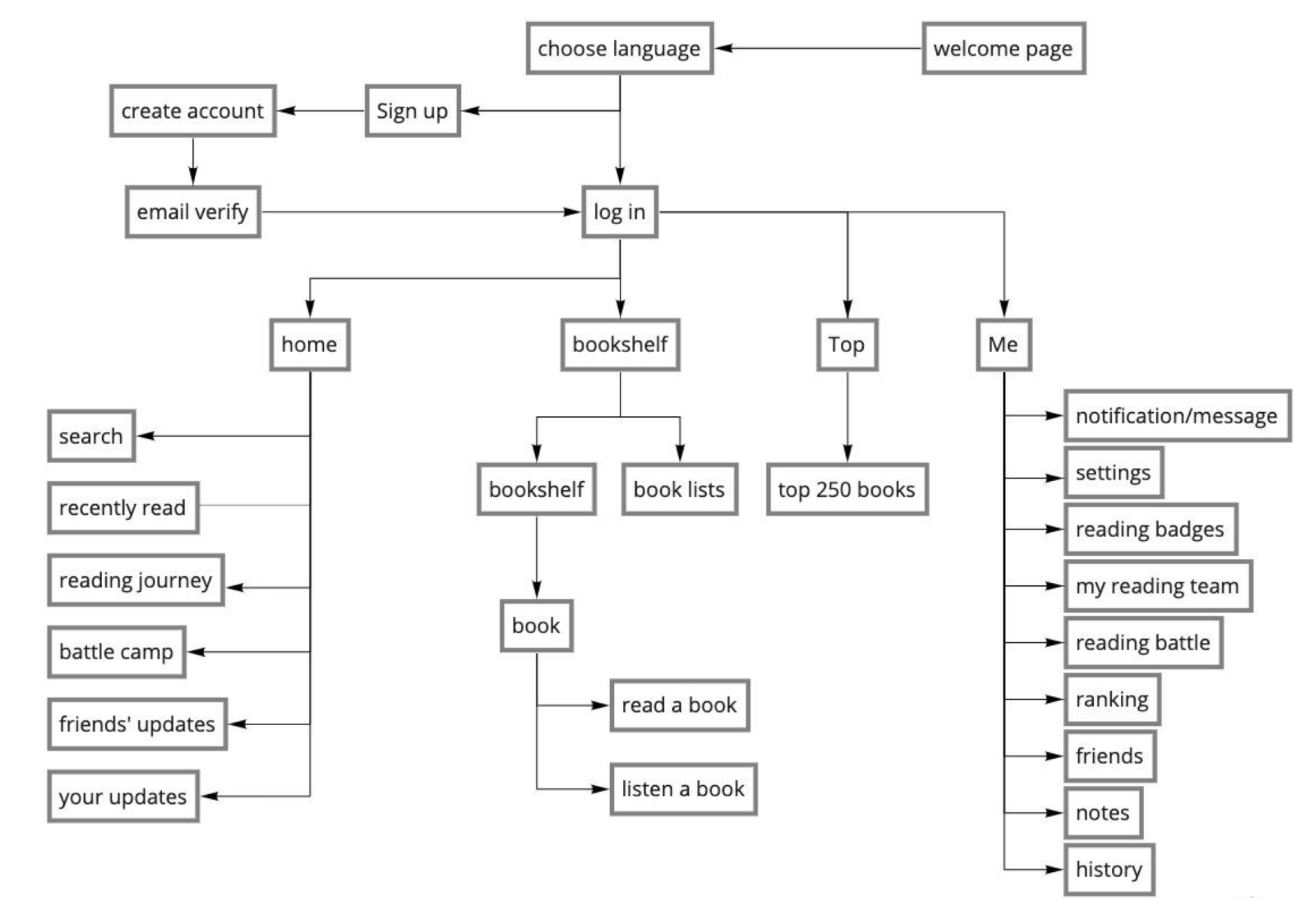
Information Architecture
It is my goal to create a functional reading app that stores ebooks and also serves as an online community. To build it, there are a lot of details to consider, and this chart can help me plan the structure.

Persona
I’d like to choose Sophia Zach as my persona in this project. She is a reading lover and went to reading clubs in the public library before the pandemic. She wants an easy way to organize her ebooks and share her opinion with other reading lovers.

Style Guide
The inspiration from the logo design starting with the elements headphone and book. The dark green as the theme color is read friendly.

Mockups 🥳
Hi-fi Prototype
Here is the final design for Readar, including the Homepage, Reading Team, Reading Battle, Push Notifications, Reading Reports, and Rewards.

Interactive Prototype
Click the picture or here to try the Interactive Prototype of Reader.








